
Alert Types
The alerts generated from various sources are classified into the following types:
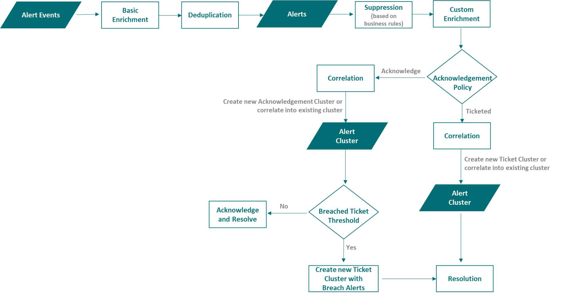
Following diagram depicts the Alert flow:

Acknowledgement Alerts
The alert that does not indicate a problem and only need to be acknowledged for reference purpose comes under acknowledgement or ACK alert type.
You can define the criteria for an acknowledgement alert using acknowledgement policy. ACK alerts will be ticketed only if a threshold breach happens. (defined in ticket threshold policy). An ACK alert could meet the criteria of a recovery alert or failure alert.
Ticket Alerts
Any alert which is not an ACK alert is considered as a ticket alert. They indicate a specific issue or incident and need to be acted upon. Ticket alert triggers ticket creation in its alert cluster. Like ACK alert, ticket alert could also meet the criteria of a recovery or failure alert.
Failure Alerts
An alert which denotes the failure of a device is termed as failure alert. The criteria for identifying a failure alert can be defined using failure policy. Once failure alert is received, the device will be marked as 'down' until the alert cluster with the failure alert is resolved. A failure alert can be either a "ticket alert" or "acknowledgement alert".
Recovery Alerts
An alert that denotes the recovery of an event from the down state to its normal state is called recovery alert. It triggers auto closure of the cluster if the conditions mentioned in the auto-closure settings are met. The criteria for identifying a recovery alert can be defined using recovery policy. A recovery alert can be either a "ticket alert" or "acknowledgement alert".
Copyright © 2025 UST . All Rights Reserved.