
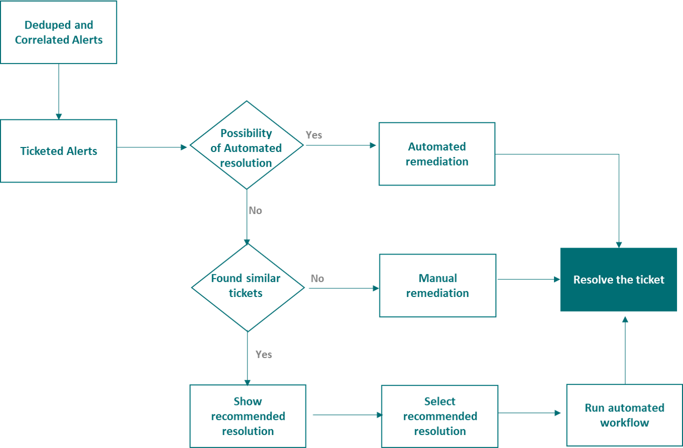
Ticket Resolution Process
When AIOPs receives the alerts, based on the configured policies, it will correlate and ticket these alerts. Once the ticket is created, the ticket can be auto-remediated using AIOps Auto Resolutions, or resolved by a support engineer. Support engineers have multiple features to aid them in fast resolution.
- AIOps provides AI based recommendations of similar tickets and resolutions from previous tickets. These might help identify the right resolution for the current ticket.
- Execute pre-built SmartOps Automation Stories (workflows which have automated the SOP steps) to resolve the ticket.
- Follow the manual steps for resolution from SOP or based on information gathered from similar ticket recommendations; update closure notes and change ticket status to ‘resolved’ from AIOps, without having to switch to ITSM.
Copyright © 2025 UST . All Rights Reserved.